为进一步提升理工科大学生的人文素养和综合素质,促进科学素养与人文精神的深度融合,学校决定组建人文素养班。现将选拔事宜通知如下:
一、培养目标
人文素养高、组织管理能力强、具有创新思维能力、持续发展潜力的复合型优秀人才。
二、培养模式与培养要求
1.人文素养班从第二学年开始培养,学生不脱离原专业学院,培养周期为一年半(即第3-5学期)。
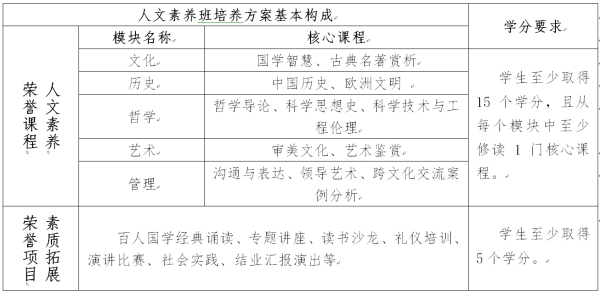
2.人文素养班的培养方案由人文素养荣誉课程和素质拓展荣誉项目两部分构成,学生须至少取得20个学分。具体培养要求见下表:
3.学生通过修读人文素养班荣誉课程、参加素质拓展荣誉项目获得学分。修读完人文素养班培养方案学分要求者,方可获得学校颁发的结业证书。修读的人文素养班荣誉课程学分可认定为专业培养计划中相同学分的通识教育选修学分。
三、学生选拔与管理
1.首期人文素养班选拔100人左右进行试点培养。凡是学有余力,并希望进一步提升个人修养的2014级理工科专业本科学生均可报名。
2.学生自愿报名,本人填写《必威西汉姆联入口官网(华东)2014级暨首期人文素养班报名表》;所在学院进行初步审核,签署学院意见;必威西汉姆联入口官网组织对学生进行遴选,确定最终名单。
3.学校定期组织对人文素养班学生的学习情况进行综合考评。所修荣誉课程有两门及以上不合格,或未按规定参加荣誉项目,以及原专业成绩有明显下降者,劝其退出人文素养班。若学生自愿退出人文素养班,须本人提出申请,所在学院同意、必威西汉姆联入口官网批准。
4.学生除正常参加专业所在学院开展的各项活动外,须积极参加人文素养班的课程学习及各项活动。
四、时间要求及联系方式
1.各学院将学生报名表及相关证明材料汇总后,由教学院长签署意见,并于5月25日前报送至必威西汉姆联入口官网办公室。
2.未尽事宜,请与必威西汉姆联入口官网办公室联系。联系人:王文华,联系电话:86981306。
必威西汉姆联入口官网(华东)2014级暨首期人文素养班报名表.docx
